智能控制模块ARZ-491G/ARZ-492G

上一条:
暂无
下一条: 智能型控制模块
下一条: 智能型控制模块
产品中心

一、主要特点及功能:
1、采用低功耗、强抗干扰的军品级单片机,具有良好的耐高温和低温性能。
2、采用双回路控制设计,可有效提高控制模块使用寿命,当一路出现故障时,启动另一路。
3、 其中ARZ-492G型带有电机电流测试功能,准确测出执行器电机的带载工作电流,并进行控制。
4、采用因主回路可控硅短路而烧毁电机的保护功能,切断电机供电电源,并报警灯亮起
5、采用电机过流保护功能,当因阀门卡涩使电机电流大于检测电流时,切断电机供电电源。
二、主要技术参数:
1, 输入信号:DC4-20mA
2, 输出信号:4~20mA;
3, 负载电阻:500Ω
4, 死区:或设定≥0.6%;
5, 零点调整:20%。
6,量程调节:20-100%。
7,基本误差:0.6%—2.0%(可设定)。
8,控制限位:上、下限位锁定工作区间。
9,开度检测:精密导电电位器。
10,电源:AC220V -15%~+10% 50Hz
11,环境温度:-35℃~+90℃;
12,环境湿度:95%以下。
三、具体使用操作说明
3.1各功能选择开关的作用
按通1断开2:当输入信号由4mAd·c增加到20mAd·c时,输出信号由20mAd·c变到4mAd·c;
按通2断开1:当输入信号由4mAd·c增加到20mAd·c时,输出信号由4mAd·c变到20mAd·c;
断开3、4接通5:当输入信号断开时,输出轴停止在原位;
断开4、5接通3:当输入信号断开时,输出轴运转到LS2上限限位开关动作后停止;
断开3、5接通4:当输入信号断开时,输出轴运转到LS1下限限位开关动作后停止;
接通6:用4~20mAd·c输入信号;
3.2安装前注意事项
●按相应接线图检查配线是否正确。
●确认连接的电源与执行器标牌上的电压和频率相符。
●电源必须接到电源端子上,否则会损坏控制器。
●检查控制器功能选择状态开关:出厂时(1)、(3)、(4)设为左侧断开(OFF)位置;(2)、(5)、(6)应处于右侧开通位置。
接通220V电源,输入12mAd·c信号,当信号逐渐减小至4.0mAd·c时,观察执行器输出轴带动阀门是否恰好关闭。
3.3零点调整
松开下限限位开关凸轮螺钉,使其处于自由状态。用专用小改锥调整零点电位器:逆时针转动电位器时,输出轴顺时针转动。反复调整,确定“零点”位置。“零点”位置确定后,把输入信号降至3.8mAd·c,调整下部凸轮,慢慢将凸轮顺时针方向压动“LS1”开关,直到发出咔嚓声,拧紧固定凸轮螺钉,使输出轴在3.7-3.9mAd·c范围内停止转动,这样即保证了阀门关闭,又起到了保护执行器作用。
3.4量程调整
当输入信号增加至20.0mAd·c时,观察阀门开度与规定转角是否存在差异,如存在差异,用专用小改锥调整“行程”电位器,在确认阀门*** 大开度转角后,把输入信号升至20.2mAd·c,慢慢将上部凸轮逆时针压住“LS2”限位开关,直到发出咔嚓声,拧紧固定凸轮螺钉,使输出轴在20.0-20.5mAd·c的范围内停止转动,这样即保证阀门全开,又起到保护执行器作用。
3.5灵敏度调整
灵敏度出厂时已调整完毕,一般不用调整。如果运转时电机产生振荡现象,可逆时针微调图(4.7)灵敏度调整电位器降底灵敏度。

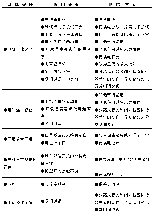
四、故障与异常的识别和措施
